datos técnicos actuador lineal Cilindro de Potencia
Puntos importantes a tener en cuenta al seleccionar (Serie Eco/Tipo CDS)
- Los cilindros estándar no disponen de mecanismo antirrotación. Si desea utilizar el cilindro con la punta libre, seleccione la especificación antirrotación del vástago (opcional).
Además, si se incluye un sensor magnético (opcional), la varilla debe estar diseñada para evitar la rotación. - ・Consulte esta tabla de recuentos de arranque permitidos para comprobar si el recuento de arranque del cilindro seleccionado se encuentra dentro del valor permitido.
- - Cuando se utilice este cilindro para empujar, tirar o detener, la fuerza del dispositivo de acoplamiento debe ser del 300 % o más del empuje nominal.
- Cilindro de Potencia están diseñados para uso en interiores. Para evitar problemas como la oxidación, guárdelos en un ambiente interior adecuado. Tenga cuidado con la humedad. Instalarlos en un lugar con cambios bruscos de temperatura puede provocar condensación, lo que podría causar averías u oxidación; por lo tanto, tenga precaución.
- No almacenar ni utilizar en atmósferas corrosivas. Tampoco utilizar en atmósferas inflamables.
- - No utilice el producto en un recipiente sellado ni en ningún otro lugar donde no se pueda esperar la disipación del calor, ya que esto podría causar un mal funcionamiento.
Precauciones para la instalación (Serie Eco, tipo CDS)
- Utilice un soporte de muñón o un soporte de brida para instalar el cuerpo principal. Si utiliza un soporte de muñón que accesorio final oscilación, seleccione un accesorio final en forma de I o de U.
- - Si se aplica una carga lateral, proporcione una guía para evitar la carga lateral directa o el momento flector.
- - Al instalarlo con un soporte de muñón, se puede instalar horizontal o verticalmente.
- - Al instalar con un montaje de brida, instálelo verticalmente (vea el diagrama de la derecha).
- ・Al usarla con longitud de recorrido largo y en posición horizontal, apoye por separado el extremo inferior del marco como se muestra en el diagrama de la derecha. En este caso, no fije el marco y la base de soporte juntos.
Montaje de muñón
Montaje de brida
Soporte del extremo del marco (no se puede fijar)
Precauciones de uso (Serie Eco, tipo CDS)
- El motor se detiene al interrumpirse la función de empuje o tracción, pero el bloque de terminales permanece energizado. Si abre la caja de terminales para realizar trabajos, asegúrese de desconectar la alimentación principal.
- Para ajustar manualmente la carrera, retire el tornillo de la tapa del lado del motor sin carga y gire el eje manual con un destornillador plano. Sin embargo, esta operación se realizará con el freno aplicado, por lo que solo debe usarse en caso de emergencia. Además, asegúrese de retirar la carga antes de realizar el ajuste manualmente.
- ・Nunca utilice un inversor. Este cilindro detecta la sobrecorriente mediante el CDS integrado en la caja de bornes, detiene el motor y controla Fuerza de presión, por lo que el uso de un inversor dañará el circuito CDS.
- Se prohíbe terminantemente prueba Megger en este cilindro. Podría dañar el CDS integrado. Al realizar prueba Megger en un circuito externo, retire todos los terminales de la caja de bornes.
- - Al cambiar entre marcha adelante y marcha atrás, deje un intervalo de al menos 0,2 segundos.
- - La temperatura alrededor del motor puede aumentar significativamente durante el funcionamiento e inmediatamente después de la parada, por lo que nunca debe tocar la zona que rodea al motor.
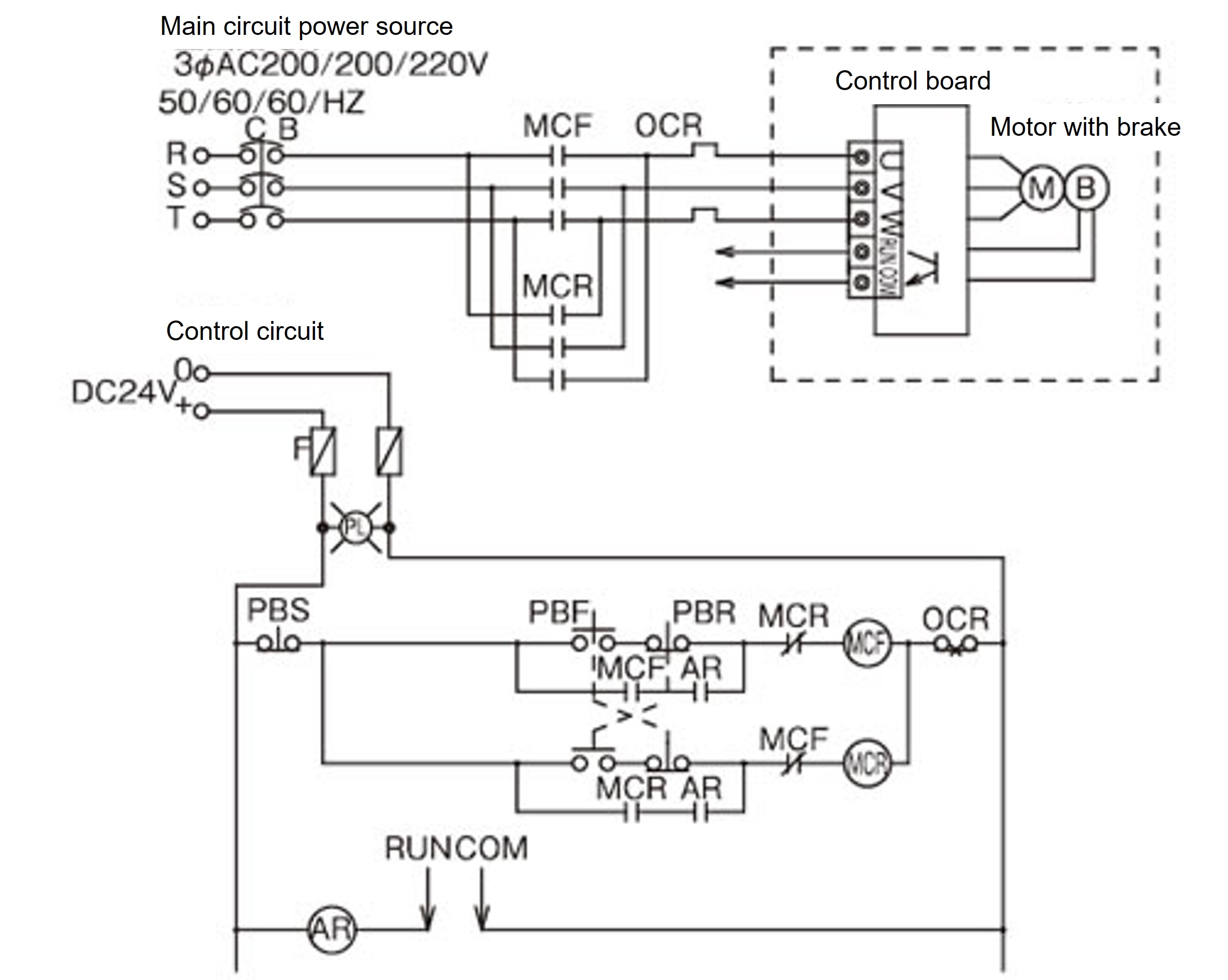
Diagrama de circuito de referencia
NOTE:
- 1. Este es un diagrama de circuito de simple efecto. En este diagrama de circuito, tanto los motores rectos como los paralelos se mueven hacia adelante utilizando el PBF.
- 2. Cuando el cilindro avanza debido al PBF y encuentra un tope al final o a la mitad de su carrera, genera Fuerza de presión y se detiene automáticamente. Al retraerse, el cilindro retrocede debido al PBR y se detiene de la misma manera que en el avance. El circuito debe desactivar el MCF y el MCR cada vez que el cilindro se detenga.
- 3. Se puede tomar una señal de salida de los terminales RUN/COM en el bloque de terminales del cilindro mientras el cilindro está funcionando.
Salida de colector abierto máx. 50 mA, 30 V CC
Utilice una corriente de bobina de 50 mA CC o menos para el relé AR. - 4. Utilice un contactor electromagnético con una capacidad de contacto equivalente o superior a la del Fuji Electric SC-O.
- 5. Valor de corriente del motor del freno (el freno está cableado internamente)
Número de modelo Corriente nominal del motor (A) Valor de corriente de restricción del motor (A) 200V 50Hz 200V 60Hz 220V 60Hz 200V 50Hz 200V 60Hz 220V 60Hz LPE025HT(HK) 0.6 0.6 0.6 1.0 0.9 1.0 LPE050LT(LK) 0.6 0.6 0.6 1.0 0.9 1.0 LPE050HT(HK) 1.1 1.1 1.1 2.1 1.9 2.1 LPE100LT(LK) 1.2 1.3 1.2 2.1 1.9 2.1
Nota: El valor de corriente nominal del motor incluye la corriente de frenado (0,11 A) y corresponde a las fases U y W en la caja de bornes del cilindro. Tenga en cuenta que este valor es diferente del valor de corriente indicado en la placa de características del motor.
