datos técnicos Selección de cadenas de rodillos Cadena de transmisión
6. Método de selección de tensión admisible
Este es un método de selección que utiliza carga máxima admisible.
1. Consideraciones de velocidad
Este método de selección es para cuando se utilizan cadenas de rodillos dentro del rango de velocidad que se muestra en la Tabla 1. Si la cadena se va a utilizar por encima del límite de velocidad superior de la tabla, utilice el método de selección general.
| Paso mm |
Límite de velocidad superior m/min |
|---|---|
| Menos de 12,70 | 120 |
| 12.70 | 100 |
| 15.875 | 90 |
| 19.05 | 80 |
| 25.40 | 70 |
| 31.75 | 60 |
| 38.10 | 50 |
| 44.45 | 50 |
| 50.80 | 50 |
| 57.15 | 40 |
| 63.50 | 40 |
| 76.20 | 40 |
| 101.60 | 30 |
| 127.00 | 30 |
La velocidad máxima para cadena de poliacero es de 70 m/min.
2. Considerando el impacto
Utilice eslabones de acoplamiento tipo F o Eslabón acodado descentrados de 2 pasos en condiciones difíciles, como transmisiones con grandes impactos, especialmente transmisiones con grandes cargas o transmisiones donde se puedan aplicar cargas laterales.
3. Resistencia de los enlaces de conexión y Eslabón acodado
Al utilizar eslabones de conexión tipo M o Eslabón acodado con las cadenas de rodillos que se muestran en las Tablas 2 y 3, multiplique carga máxima admisible por el porcentaje que se muestra en la tabla.
| Cadena de rodillos RS | RS15, RS25, RS37, RS38, RS41, BF25-H |
80% |
| Cadena de rodillos RS BS/DIN |
RF06B, RS56B, RS56B |
80% |
| Cadena de rodillos resistente al frío Especificaciones KT |
Todos los tamaños | 80% |
| Eslabón acodado | |||
|---|---|---|---|
| 1 paso | 2 pasos | 4 pasos | |
| Cadena de rodillos RS | 65% | 100% | - |
| Cadena de rodillos RS BS/DIN |
60% | 60% | - |
| Cadena Super | - | - | 85% |
| Cadena de rodillos RS Serie NP |
65% | - | - |
| Cadena de rodillos RS Serie NEP / Serie APP |
65% | - | - |
| cadena de bajo ruido | 65% | - | - |
4. Consideraciones sobre las ruedas dentadas
Al usar cadena de transmisión de servicio pesado, la tensión aumenta. Por lo tanto, los piñones de hierro fundido disponibles comercialmente podrían no tener la resistencia suficiente en las nervaduras y el cubo. Utilice un material equivalente a S35C o superior. Los piñones RS son lo suficientemente resistentes para soportar cadena de transmisión de servicio pesado. Para cadena de transmisión de servicio pesado utilice piñones con puntas de dientes endurecidas.
Consulte también las fórmulas (aquí), los coeficientes (aquí) utilizados para la selección de la cadena y cómo calcular el momento de inercia (aquí).
Ejemplo de selección mediante el método de selección de tensión admisible
condiciones
| Maquina usada | Accionamiento del transportador |
| Cantidad de material transportado M | 6000kg |
| Velocidad de transporte V ℓ | 30m/min |
| Diámetro exterior del rodillo transportador | 380mm |
| Espesor de la correa | 10mm |
| Par de rotación del rodillo transportador | 3.3kN・m{337kgf・m} |
| Especificaciones del motor |
|
| Relación de reducción del reductor | 1/50 (i = 50) |
| Eje de transmisión | Diámetro del eje Φ66mm |
| eje accionado | Diámetro del eje Φ94mm |
| Distancia entre centros | 500mm |
| Diámetro exterior de la rueda dentada impulsada | ≦400mm |
| Frecuencia de inicio | 10 veces al día |
| Tipo de choque | Con cierta sorpresa. |
| Arranque/parada suave | ninguno |
| Unidades del SI |
|---|
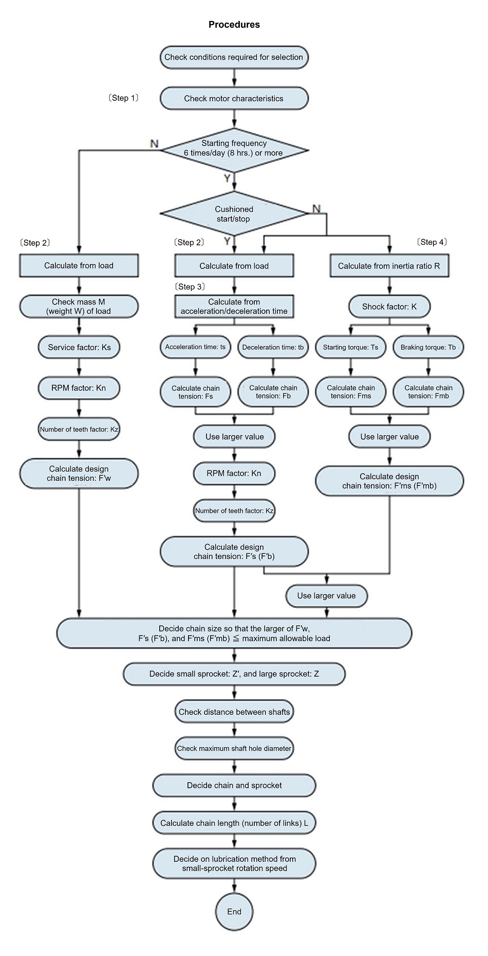
Paso 1: Verifique las características del motor・Par nominal Par de arranque ・Par máximo (de calado) Par de frenado ・Momento de inercia del motor Paso 2 Calcular a partir de la cargaVelocidad de rotación del eje impulsado Velocidad de rotación del eje de transmisión Relación de reducción de cadena = 23,9 36 = 1 1,51 PCD de la rueda dentada impulsada d 2 = 400 mm Seleccione la cadena provisionalmente. Con cierto impacto.... Factor de servicio Ks = 1,3 Tensión preliminar de la cadena de compensación = Fw × Ks = 16,5 × 1,3 = 21,5(kN) De forma provisional, seleccionamos RS120-1, que carga máxima admisible de 30,4 kN. Diámetro exterior de la rueda dentada impulsada < 400 mm 31T Número de dientes en la rueda dentada de transmisión = 31 1,51 = 21T PCD d = 255,63 (mm) Velocidad de la cadena =
P × Z' × n
1000
=
38,1 × 21 × 36
1000
Velocidad de rotación de la rueda dentada pequeña: 36 r/min, coeficiente de rotación Kn = 1,03 Número de dientes en la rueda dentada pequeña 21T....Factor de número de dientes Kz = 1,10 Tensión de la cadena Fw = Par de rotación del rodillo transportador x 1000 x
2
d 2
Tensión de la cadena de corrección F'w = Fw × Ks × Kn × Kz El RS120-1 se puede utilizar carga máxima admisible de 30,4 kN. Compruebe la velocidad de transporte (condición de selección: 30 m/min) V ℓ = n 2 ×
(Diámetro exterior del rodillo transportador + 2 × Grosor de la correa) × π
1000
Paso 3: Calcular el tiempo de aceleración/desaceleraciónDado que el cálculo del paso 2 determinó que la rueda dentada pequeña (rueda dentada del eje de salida del reductor) era RS120 21T, los siguientes cálculos también seleccionarán el mismo paso y número de dientes. Si se conocen los tiempos de aceleración y desaceleración, utilice esos valores en los cálculos. En este caso, realizaremos los cálculos asumiendo que se desconocen los tiempos. Par actuante Tm = Ts + Tmax 2 = 0,116 + 0,122 2 = 0,119 (kN・m) Par de carga T ℓ = Fw ×
d
2 × 1000 × i
= 17,5 ×
255,63
2 × 1000 × 50
Momento de inercia convertido del eje del motor en el lado de la carga I ℓ Momento de inercia del motor Im = 0,088 (kg・m 2) Tiempo de aceleración del motor Tiempo de desaceleración del motor Como tb < ts, la tensión de la cadena Fb durante la desaceleración es mayor que la tensión de la cadena Fs durante la aceleración, por lo que se adoptará esto a continuación. desaceleración Tensión de la cadena durante la desaceleración tensión de la cadena de corrección Si consideramos RS140 18T (diámetro exterior 279 mm d 1 = 255,98) y 27T (diámetro exterior 407 mm d 2 = 382,88), que tienen el mismo PCD, no se pueden utilizar ya que violan la condición de diámetro exterior de la rueda dentada impulsada ≦ 400 mm. La relación de reducción de la cadena pasó del requerido 36/23,9 a 26/18. No se puede utilizar RS140-1 ya que tiene carga máxima admisible de 40,2 kN. Se puede utilizar RS140-SUP-1 porque tiene carga máxima admisible de 53,9 kN. El diámetro máximo del orificio del eje de la rueda dentada es de 89 mm para 18T y de 103 mm para 26T. Como la distancia entre centros es de 500 mm, el número de dientes de la rueda dentada es 18T (d 1 = 255,98). Paso 4 Calcular a partir de la relación de inercia RRelación de inercia R = I ℓ Im = 0,044 0,088 = 0,5 Dado que hay juego en la transmisión....Factor de choque K = 1,0 Par de arranque Ts = 0,116(kN・m) Tensión de la cadena debido al par de arranque Par de freno Tb = 0,116(kN・m) Tensión de la cadena debido al par de frenado Si Fmb > Fms, se utiliza el Fmb más grande. Compensación de la tensión de la cadena
Comparando (1), (2) y (3), (3) tiene la mayor tensión de cadena correctiva. F'mb = 61,7 (kN), por lo que RS120-3 (carga máxima admisible 76,0 kN), Como la distancia entre centros es de 500 mm, el número de dientes de la rueda dentada es 21T (d 1 = 255,63). RS160 15T (diámetro exterior 269 mm d 1 = 244,33) con el mismo PCD No se puede utilizar RS160-1 ya que tiene carga máxima admisible de 53,0 kN. Se puede utilizar RS160-SUP-1 porque tiene carga máxima admisible de 70,6 kN. El diámetro máximo del orificio del eje de la rueda dentada es de 95 mm para 15T y de 118 mm para 23T. Como la distancia entre centros es de 500 mm, el número de dientes de la rueda dentada es 15T (d 1 = 244,33). |
| {unidad de gravedad} |
|---|
Paso 1: Verifique las características del motor・Par nominal Par de arranque ・Par máximo (de calado) Par de frenado ・Motor GD 2 Paso 2 Calcular a partir de la cargaVelocidad de rotación del eje impulsado Velocidad de rotación del eje de transmisión Relación de reducción de cadena = 23,9 36 = 1 1,51 PCD de la rueda dentada impulsada d 2 = 400 mm Seleccione la cadena provisionalmente. Con cierto impacto.... Factor de servicio Ks = 1,3 Tensión provisional de la cadena = Fw × Ks = 1690 × 1,3 = 2200 (kgf) Tentativamente seleccionamos RS120-1, carga máxima admisible de 3100 kgf. Diámetro exterior de la rueda dentada impulsada < 400 mm 31T Número de dientes en la rueda dentada de transmisión = 31 1,51 = 21T PCD d = 255,63 (mm) Velocidad de la cadena =
P × Z' × n
1000
=
38,1 × 21 × 36
1000
Velocidad de rotación de la rueda dentada pequeña: 36 r/min, coeficiente de rotación Kn = 1,03 Número de dientes en la rueda dentada pequeña 21T....Factor de número de dientes Kz = 1,10 Tensión de la cadena Fw = Par de rotación del rodillo transportador x 1000 x
2
d 2
Tensión de la cadena de corrección F'w = Fw × Ks × Kn × Kz El RS120-1 se puede utilizar carga máxima admisible de 3100 kgf. Compruebe la velocidad de transporte (condición de selección: 30 m/min) V ℓ = n 2 ×
(Diámetro exterior del rodillo transportador + 2 × Grosor de la correa) × π
1000
Paso 3: Calcular el tiempo de aceleración/desaceleraciónDado que el cálculo del paso 2 determinó que la rueda dentada pequeña (rueda dentada del eje de salida del reductor) era RS120 21T, los siguientes cálculos también seleccionarán el mismo paso y número de dientes. Si se conocen los tiempos de aceleración y desaceleración, utilice esos valores en los cálculos. En este caso, realizaremos los cálculos asumiendo que se desconocen los tiempos. Par actuante Tm = Ts + Tmax 2 = 11,9 + 12,5 2 = 12,2 (kgf・m) Par de carga T ℓ = Fw ×
d
2 × 1000 × i
= 1790 ×
255,63
2 × 1000 × 50
Conversión del eje del motor Lado de carga GD 2 MotorGD 2GD 2m = 0,352 (kgf・ m2) Tiempo de aceleración del motor Tiempo de desaceleración del motor Como tb < ts, la tensión de la cadena Fb durante la desaceleración es mayor que la tensión de la cadena Fs durante la aceleración, por lo que se adoptará esto a continuación. desaceleración Tensión de la cadena durante la desaceleración tensión de la cadena de corrección Si consideramos RS140 18T (diámetro exterior 279 mm d 1 = 255,98) y 27T (diámetro exterior 407 mm d 2 = 382,88), que tienen el mismo PCD, no se pueden utilizar ya que violan la condición de diámetro exterior de la rueda dentada impulsada ≦ 400 mm. La relación de reducción de la cadena pasó del requerido 36/23,9 a 26/18. No se puede utilizar RS140-1 ya que tiene carga máxima admisible de 4100 kgf. Se puede utilizar RS140-SUP-1 porque tiene carga máxima admisible de 5500 kgf. El diámetro máximo del orificio del eje de la rueda dentada es de 89 mm para 18T y de 103 mm para 26T. Como la distancia entre centros es de 500 mm, el número de dientes de la rueda dentada es 18T (d 1 = 255,98). Paso 4 Calcular a partir de la relación de inercia RRelación de inercia R = GD 2ℓ GD 2 m = 0,176 0,352 = 0,5 Dado que hay juego en la transmisión....Factor de choque K = 1,0 Par de arranque Ts = 11,9 (kgf·m) Tensión de la cadena debido al par de arranque Par de frenado Tb = 11,9 (kgf·m) Tensión de la cadena debido al par de frenado Si Fmb > Fms, se utiliza el Fmb más grande. Compensación de la tensión de la cadena
Comparando (1), (2) y (3), (3) tiene la mayor tensión de cadena correctiva. F'mb = 6330 (kgf), por lo que RS120-3 (carga máxima admisible 7550 kgf), Como la distancia entre centros es de 500 mm, el número de dientes de la rueda dentada es 21T (d 1 = 255,63). RS160 15T (diámetro exterior 269 mm d 1 = 244,33) con el mismo PCD No se puede utilizar RS160-1 ya que tiene carga máxima admisible de 5400 kgf. Se puede utilizar RS160-SUP-1 porque carga máxima admisible de 7200 kgf. El diámetro máximo del orificio del eje de la rueda dentada es de 95 mm para 15T y de 118 mm para 23T. Como la distancia entre centros es de 500 mm, el número de dientes de la rueda dentada es 15T (d 1 = 244,33). |
Resultados de la selección
| condiciones | procedimiento | Número de modelo | Piñón | Número de enlaces | Tipo de lubricación |
|---|---|---|---|---|---|
| Frecuencia de inicio menor a 6 veces | Paso 2 | RS120-1 | 21T×31T | 54 enlaces | AII |
| Frecuencia de inicio: 6 o más veces Cojin de arranque disponible. |
Paso 3 | RS120-2 | 21T×31T | 54 enlaces | AII |
| RS140-SUP-1 | 18T × 26T | 46 enlaces | B | ||
| Frecuencia de inicio: 6 o más veces Sin amortiguación de arranque. |
Paso 3 Paso 4 |
RS120-3 | 21T×31T | 54 enlaces | AII |
| RS120-SUP-2 | B | ||||
| RS160-SUP-1 | 15T×23T | 40 enlaces | B |
- Notas: 1. Tipo de lubricación: Por favor, consulte tabla de ratio de kW para cada tamaño y especificación de cadena.
- 2. Es necesario ajustar la distancia entre centros para todos los ejes.
Consulte también las fórmulas (aquí), los coeficientes (aquí) utilizados para la selección de la cadena y cómo calcular el momento de inercia (aquí).
