datos técnicos Cableado del motor Lift Master elevador de alta velocidad (clase 200 V)
Cableado del motor (clase 200V). Para las velocidades H y U, la velocidad de elevación es rápida, por lo que se recomienda utilizar un control de inversor para configurar el tiempo de aceleración/desaceleración.
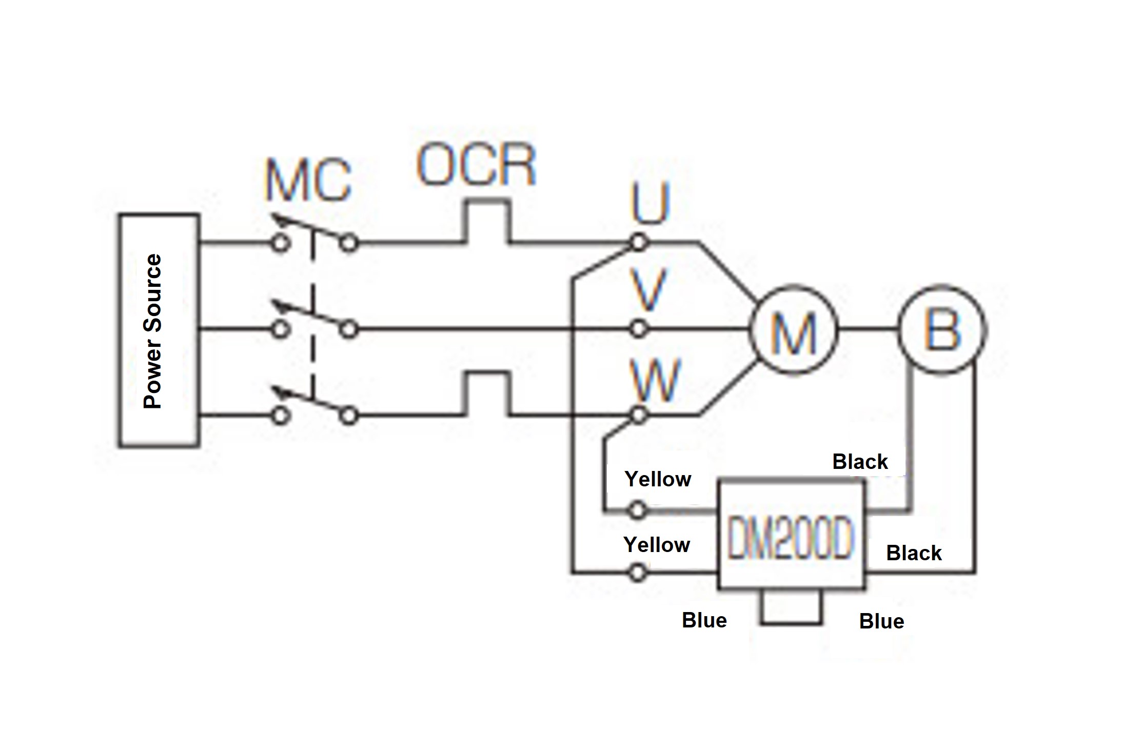
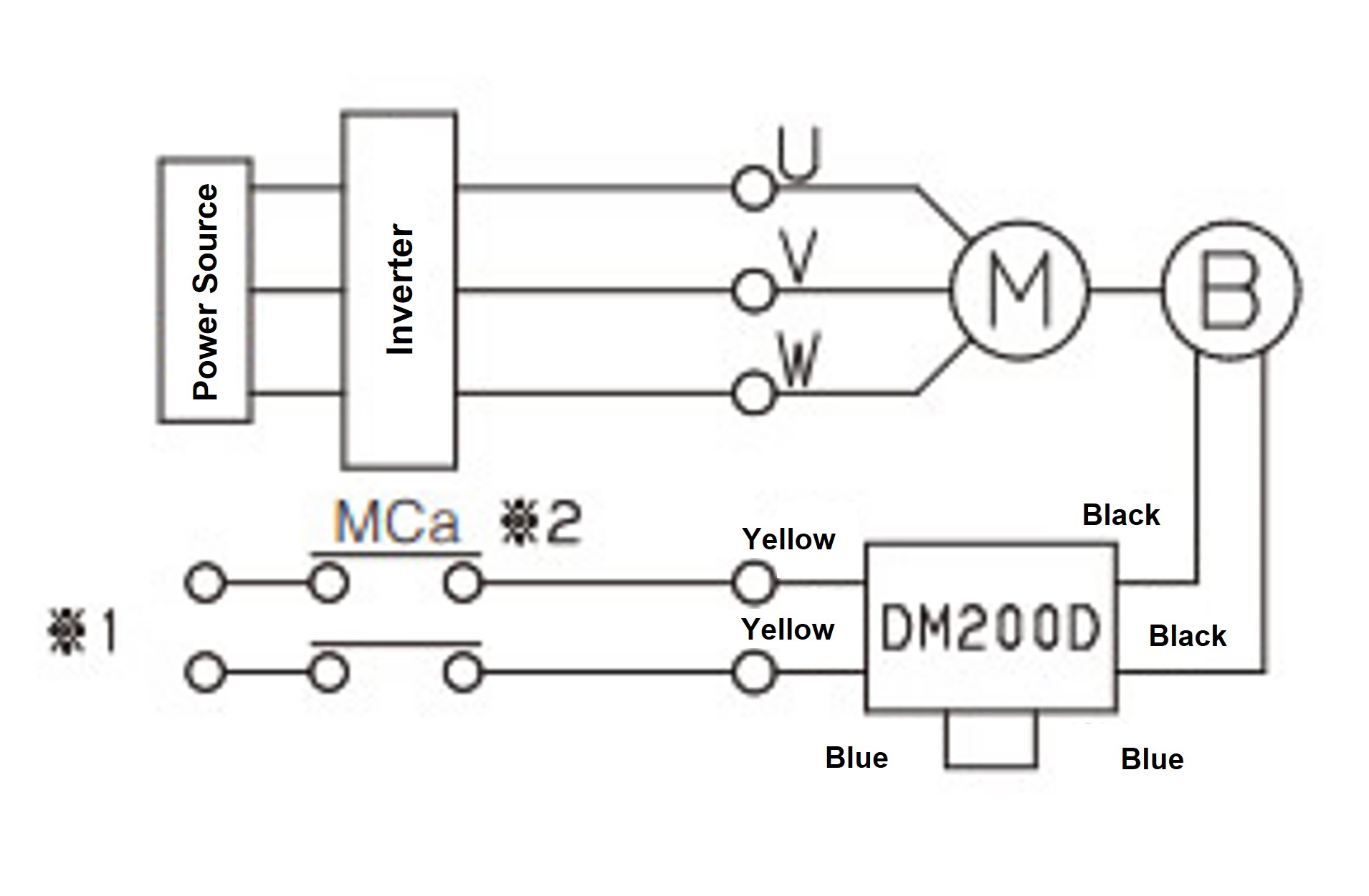
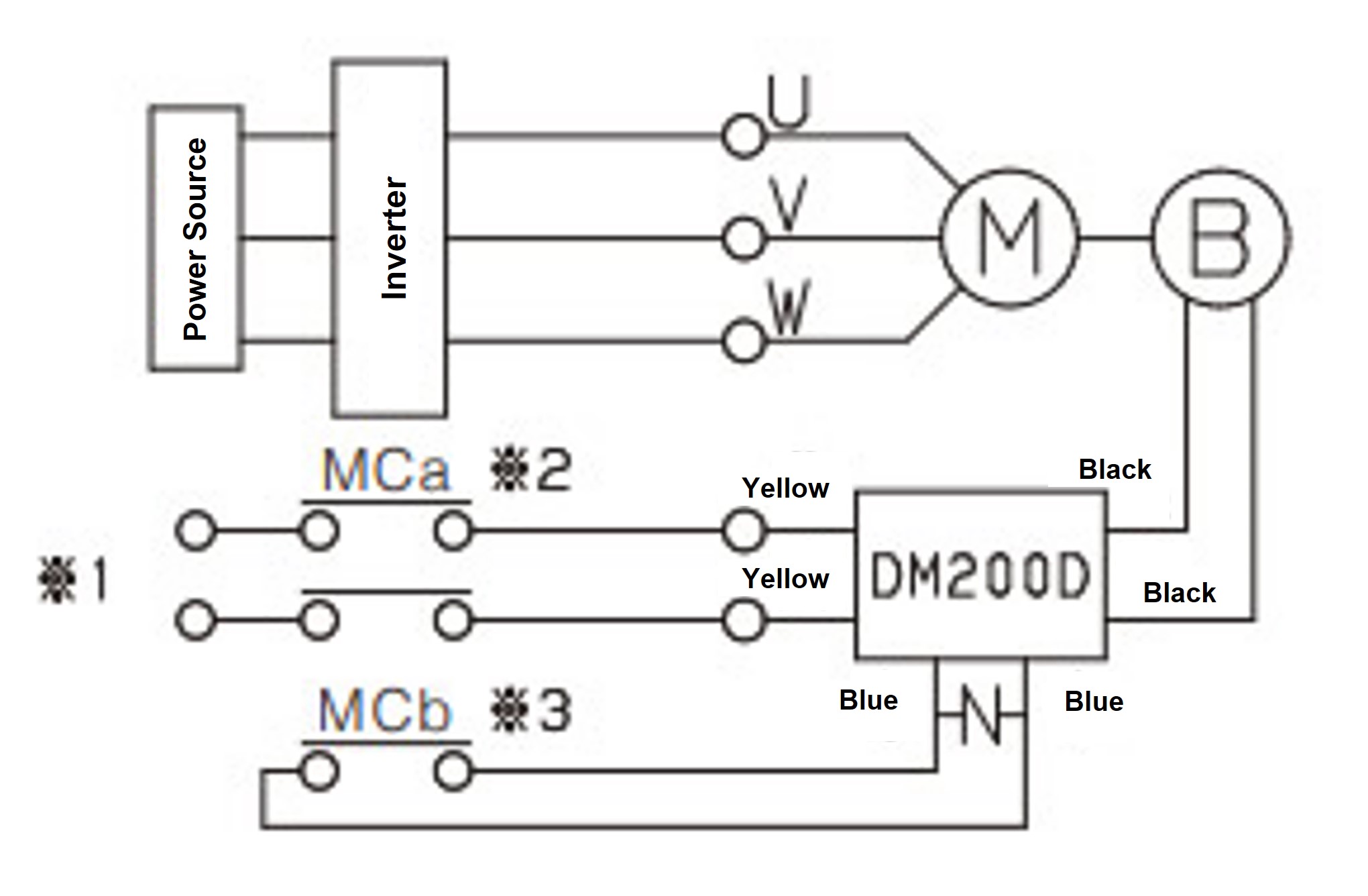
Por favor, compruebe la tabla de dimensiones para la dirección de elevación del elevador en la conexión de fase positiva que se muestra en el diagrama a continuación.
| Velocidad S | Velocidad S, velocidad H, velocidad U (variador de frecuencia) | |
|---|---|---|
| conexión interna del freno | operación externa de CA del freno | operación externa de CA del freno + cableado externo de CC (Cuando se requiere precisión en la parada) |
![]() |
![]() |
![]() |
[M]: Motor [B]: Freno MC: Contactor electromagnético MCa: relé auxiliar OCR: Relé de sobrecorriente DM200D: rectificador de CC--N--: Elemento de protección (varistor)
- Nota 1) El voltaje de frenado es de 90 V CC (cuando se introducen 200 V CA en el DM200D).
- Nota 2) Al utilizar con cableado externo de CC, el módulo de alimentación de freno puede dañarse dependiendo de la longitud del cableado, el método de cableado, el tipo de relé, etc., por lo que se recomienda conectar un varistor entre cableado externo de CC.
- Nota 3) Si utiliza un inversor de 0,1 kW a 0,75 kW con especificaciones de voltaje diferentes (p. ej., CA 230 V) y operación externa de CA, el voltaje suministrado al freno será diferente. Póngase en contacto con nosotros.
- Nota 4) Asegúrese de tomar la alimentación del freno de la fuente de alimentación principal del inversor y asegúrese de sincronizar el funcionamiento del freno con el encendido/apagado del motor.
- Nota 5) El encendido y apagado del MCa requiere un enclavamiento con el inversor, por lo que le rogamos que consulte el manuales de instrucciones del inversor.
- Nota 6) Es más eficaz conectar el varistor cerca del módulo de alimentación del freno (al cable azul). A continuación se indican los números de modelo específicos del varistor, aunque también se pueden usar varistores equivalentes. Para el DM200D, seleccione un varistor con una tensión de 470 V.
- *1 La tensión de alimentación para los frenos marcados con un 1 debe ser de 200 V CA a 254 V CA para 0,1 kW y 0,2 kW, de 200 V CA a 220 V CA para 0,4 kW y 0,75 kW, y de 200 V CA a 230 V CA para 1,5 kW a 2,2 kW.
- *2: Utilice relé auxiliar (MCa) con una capacidad de contacto de AC200V7A o más (carga resistiva).
- *3 Si se utiliza un contacto auxiliar MC o relé auxiliar, la capacidad del contacto debe ser AC200V10A o más (carga resistiva).
| Nombre del producto | Fabricante | Número de modelo |
|---|---|---|
| Al utilizar el DM200D | ||
| absorbedor de sobretensiones | Corporación Panasonic | ERZV14D471 |
| Varistor cerámico | Corporación Nippon Chemi-Con | TND14V-471KB00AAA0 |
Características del motor
Con motor trifásico
| Número de fases | producción | Número de postes | Frecuencia Hz | Voltaje V | Corriente nominal A | valor de la corriente de freno del lado de CA A (valor de referencia) a 20 ℃ |
|---|---|---|---|---|---|---|
| tres fases | 0.1kW | 4 | 50/60/60 | 200/200/220 (400/400/440) |
0.63/0.57/0.58 (0.32/0.29/0.29) |
0.12 |
| 0.4kW |
2.3/2.0/2.0 (1.2/1.0/1.0) |
0.16 | ||||
| 0.75kW | 50/60/60 (50/50/60/60) |
200/200/220 (380/400/400/440) |
4.0/3.5/3.4 (1.9/2.0/1.75/1.7) |
0.17 | ||
| 1.5kW |
6.5/6.1/5.8 (3.5/3.5/3.2/3.1) |
0.10 | ||||
| 2.2kW |
10.6/9.1/9.1 (5.2/5.4/4.6/4.6) |
0.10 |
Nota: Si se instala un freno, la corriente de freno mencionada anteriormente se suma a la fase donde el cable del freno está conectado al cable del motor.
Los valores de corriente de frenado del lado de CA son para CA 200 V 60 Hz y CA 100 V 60 Hz.
Con servomotor
Para conocer las características del servomotor, consulte el nombre del modelo del servomotor en la "Lista de modelos estándar (aquí)" y consulte los materiales publicados por el fabricante del motor.



