datos técnicos Selección de cadenas de rodillos Cadena de transmisión
10. Método de selección de la transmisión por engranajes de pasador tipo cadena Nota: ¿Qué es un engranaje de pasador tipo cadena?
1. Consideraciones de velocidad
Este método de selección es aplicable cuando la velocidad relativa de la cadena es de 50 m/min o menos.
(Ejemplo de actuación cuando la velocidad es inferior a 50 m/min)
- Si está considerando una aplicación lineal:
Cambiar a un método de bobinado como el de accionamiento por rodillos. - Si está considerando una aplicación de envoltura:
Diámetro de montaje de la cadena reducido
| Velocidad relativa de la cadena m/min |
engranaje de pasador Factor de velocidad |
|---|---|
| Menores de 15 años | 1.0 |
| 15以上30未満 | 1.2 |
| 30以上50未満 | 1.4 |
2. Consideraciones sobre el piñón
Utilice un piñón de cadena con pasadores y 13 o más dientes.
Se recomiendan 18 dientes.
3. Ejemplo de transmisión por engranajes de pasador tipo cadena
Consulte también las fórmulas (aquí), los coeficientes (aquí) utilizados para la selección de la cadena y cómo calcular el momento de inercia (aquí).
Ejemplo de selección de transmisión por engranajes de cadena
| Unidades del SI |
|---|
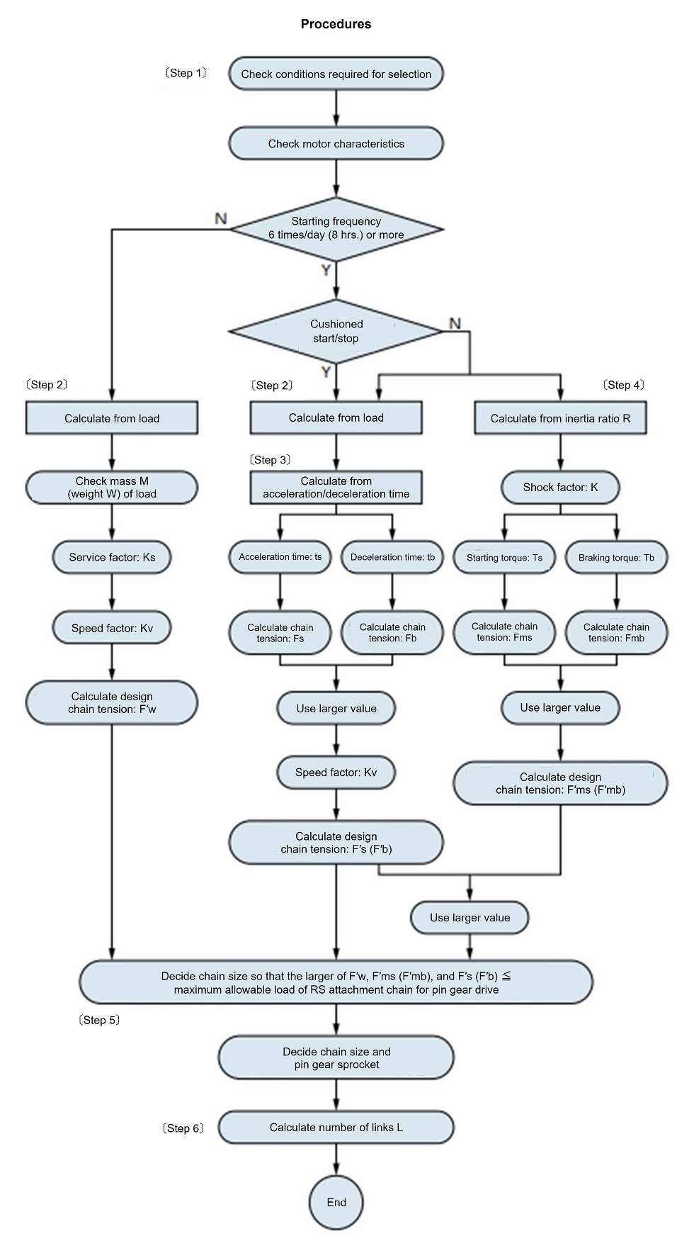
Paso 1: Comprobar las características de la máquina y del motor
Paso 2 Calcular a partir de la cargaVelocidad de rotación de la rueda dentada impulsora del engranaje de pasador n = 1750 ×
1
181,9
Velocidad relativa de la cadena V =
220 × π × 9,6
× 1000
= 6,6 (m/min) Supongamos que hay algún impacto debido a la máquina de corte. Dado que se desconoce la masa de la carga, la tensión aplicada se calcula a partir del par motor. par nominal del motor par de torsión del eje de la rueda dentada de transmisión por engranaje de pasador Tensión de la cadena F = 2T d 1000 = 2 × 1,49 220 1000 = 13,6 (kN) Tensión de cadena corregida F'w = F × Ks × Kv = 13,6 × 1,3 × 1,0 Paso 3: Calcular el tiempo de aceleración/desaceleraciónPar de torsión aplicado Tm =
Ts + Tb
2 × 100
× Tn =
290 + 305
2 × 100
× 0,00819 Dado que se desconoce la carga, se utiliza el par nominal del motor Tn = T ℓ. Tiempo de aceleración ts =
(Im + I ℓ) × n 1
9550 × (Tm - T ℓ)
=
(0.00425 + 0.00072) × 1750
9550 × (0.0244 - 0.00819)
Par de frenado del motor Tb = 0,00819 × 1,8 = 0,0147 (kN・m) Tiempo de desaceleración tb =
(Im + I ℓ) × n 1
9550 × (Tb + T ℓ)
Momento de inercia del eje del motor con carga convertida II ℓ = 0,00072 (kg・m 2) Fw = F = 13,6 (kN) [valor obtenido en el paso 2] Dado que tb < ts, calcule la tensión de la cadena durante la desaceleración. Velocidad angular del eje del motor ω = 2 π × n 1 = 2 π × 1750 = 11000 (rad) Desaceleración angular del eje del motor ωb =
ω
60 × tb
=
11000
60 × 0,040
Tensión de la cadena durante la desaceleración Fb =
I ℓ × ωb × i
1000 ×
d
(2 × 1000)
+ Fw Tensión de cadena corregida durante la desaceleración F'b = Fb × Kv = 19,1 × 1,0 Paso 4 Calcular a partir de la relación de inercia RRelación de inercia R = I ℓ Im = 0,00072 0,00425 = 0,17 Según la tabla 4, el coeficiente de impacto K = 0,23 Tensión de la cadena al arrancar Fms =
Ts × i
d
2 × 1000
× 100
× Tn Tensión de la cadena durante el frenado Fmb =
Tb × i
d
2 × 1000
× 100
× Tn × 1,2 De Fms > Fmb Paso 5 Comparar (1)(2)(3)Compare (1), (2) y (3) y seleccione una cadena con accesorios de engranaje de pasador que tenga carga máxima admisible que satisfaga la tensión máxima aplicada (2) de 19,1 kN. carga máxima admisible al usar la cadena de acoplamiento RS120 con engranaje de pasador. El diámetro primitivo de la rueda dentada del engranaje de pasador es Φ220, por lo que la rueda dentada tiene 18 dientes. Recalcule los pasos 2, 3 y 4. [Paso 2] F = 2T d 1000 = 2 × 1.49 222.49 1000 = 13.4 (kN) F'w = F × Ks × Kv = 13.4 × 1.3 × 1.0 = 17.4 (kN) [Paso 3] Fb =
Iℓ × ωb × i
1000 ×
d
(2 × 1000)
+ Fw Tensión correctiva de la cadena durante la desaceleración F'b = Fb × Kv = 18.8 × 1.0 = 18.8 (kN) [Paso 4] Fms =
Ts × i
d
2 × 1000
× 100
× Tn Corrección de la tensión de la cadena F'ms = Fms × K × Kv = 38.8 × 0.23 × 1.0 = 8.92 (kN) Dado que ambas tensiones de cadena corregidas se encuentran dentro de carga máxima admisible, se pueden utilizar cadenas con acoplamientos de engranajes de pasador y piñones para engranajes de pasador. [Paso 6] Calcula el número de eslabones L Calculando el número de enlaces L Equivalente a una longitud estándar de 242 eslabones (38,1 x 242 = 9220,2 mm) |
| {unidad de gravedad} |
|---|
Paso 1: Comprobar las características de la máquina y del motor
Paso 2 Calcular a partir de la cargaVelocidad de rotación de la rueda dentada impulsora del engranaje de pasador n = 1750 ×
1
181,9
Velocidad relativa de la cadena V =
220 × π × 9,6
× 1000
= 6,6 (m/min) Supongamos que hay algún impacto debido a la máquina de corte. Dado que se desconoce la masa de la carga, la tensión aplicada se calcula a partir del par motor. par nominal del motor par de torsión del eje de la rueda dentada de transmisión por engranaje de pasador Tensión de la cadena F = 2T d 1000 = 2 × 152 220 1000 = 1380 (kgf) Tensión de cadena corregida F'w = F × Ks × Kv = 1380 × 1,3 × 1,0 Paso 3: Calcular el tiempo de aceleración/desaceleraciónPar de torsión aplicado Tm =
Ts + Tb
2 × 100
× Tn =
290 + 305
2 × 100
× 0,835 Dado que se desconoce la carga, se utiliza el par nominal del motor Tn = T ℓ. Tiempo de aceleración ts =
(GD 2 m + GD 2ℓ) × n 1
375 × (Tm - t ℓ)
=
(0.017 + 0.00288) × 1750
375 × (2.48 - 0.835)
Par de frenado del motor Tb = 0,835 × 1,8 = 1,50 (kgf・m) Tiempo de desaceleración tb =
(GD 2 m + GD 2ℓ) × n 1
375 × (Tb + T ℓ)
Carga convertida del eje del motor GD 2 GD 2ℓ = 0,00288 (kgf・m 2) Fw = F = 1380 (kgf) [valor obtenido en el paso 2] Dado que tb < ts, calcule la tensión de la cadena durante la desaceleración. Velocidad angular del eje del motor ω = 2 π × n 1 = 2 π × 1750 = 11000 (rad) Desaceleración angular del eje del motor ωb =
ω
60 × tb
=
11000
60 × 0,040
Tensión de la cadena durante la desaceleración Fb =
GD 2ℓ / 4 × ωb × i
d
(2 × 1000)
× G
+ Fw Tensión de cadena corregida durante la desaceleración F'b = Fb × Kv = 1940 × 1,0 Paso 4 Calcular a partir de la relación de inercia RRelación de inercia R = GD 2ℓ GD 2 m = 0,00288 0,017 = 0,17 Según la tabla 4, el coeficiente de impacto K = 0,23 Tensión de la cadena al inicio Fms =
Ts × i
d
2 × 1000
× 100
× Tn Tensión de la cadena durante el frenado Fmb =
Tb × i
d
2 × 1000
× 100
× Tn × 1,2 De Fms > Fmb Paso 5 Comparar (1)(2)(3)Compare (1), (2) y (3) y seleccione una cadena con accesorios de engranaje de pasador que tenga carga máxima admisible que satisfaga la tensión máxima aplicada (2) de 1940 kgf. carga máxima admisible al usar la cadena de acoplamiento RS120 con engranaje de pasador. El diámetro primitivo de la rueda dentada del engranaje de pasador es Φ220, por lo que la rueda dentada tiene 18 dientes. Recalcule los pasos 2, 3 y 4. [Paso 2] F = 2T d 1000 = 2 × 152 222.49 1000 = 1370 (kgf) F'w = F × Ks × Kv = 1370 × 1.3 × 1.0 = 1780 (kgf) [Paso 3] Fb =
GD2ℓ/4 × ωb × i
d
(2 × 1000)
× G
+ Fw Tensión correctiva de la cadena durante la desaceleración F'b = Fb × Kv = 1930 × 1.0 = 1930 (kgf) [Paso 4] Fms =
Ts × i
d
2 × 1000
× 100
× Tn Corrección de la tensión de la cadena F'ms = Fms × K × Kv = 3960 × 0.23 × 1.0 = 911 (kgf) Dado que ambas tensiones de cadena corregidas se encuentran dentro de carga máxima admisible, se pueden utilizar cadenas con acoplamientos de engranajes de pasador y piñones para engranajes de pasador. [Paso 6] Calcula el número de eslabones L Calculando el número de enlaces L Equivalente a una longitud estándar de 242 eslabones (38,1 x 242 = 9220,2 mm) |
Resultados de la selección
| número de modelo de cadena | RS120-2LK1+242L-JR |
| número de modelo de piñón | RS120-1□18TQ-G (□ indica el modelo del concentrador) |
Consulte también las fórmulas (aquí), los coeficientes (aquí) utilizados para la selección de la cadena y cómo calcular el momento de inercia (aquí).
