datos técnicos Selección de cadenas de rodillos Cadena de transmisión
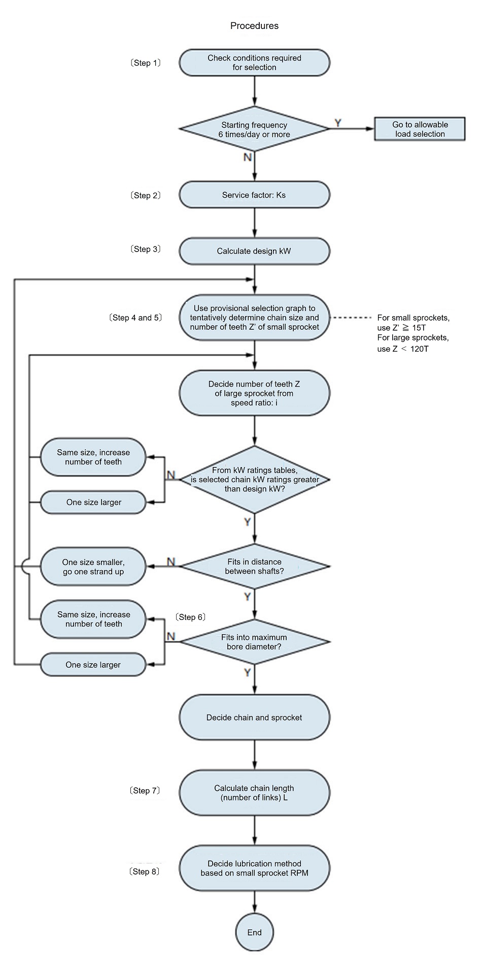
5. Método general de selección
Transmisión de bobinado (avance y retroceso) transmisión de rotación continua
Pasos 4 y 5: Selección de la cadena y del número de dientes del piñón pequeño.
Utilice la tabla de selección simple (aquí) o tabla de ratio de kW para determinar el número de dientes de la cadena y del piñón pequeño que satisfaga la velocidad de rotación del eje de alta velocidad y la transmisión de potencia kW requerida.
En este caso, seleccione una cadena con el paso mínimo que tenga la capacidad de transmisión de potencia requerida.
Si hilo único no es suficientemente resistente, elija múltiples hebras. Además, si existen restricciones en cuanto al lugar de uso, la distancia entre los ejes debe ser lo más corta posible.
Al reducir el diámetro exterior de la rueda dentada, utilice rodillos múltiples hebras con paso pequeño.
Por favor, utilice una cadena.
Paso 6: Seleccione el número de dientes del piñón grande.
Una vez determinado el número de dientes del piñón pequeño, multiplíquelo por la relación de velocidad para determinar el número de dientes del piñón grande.
El piñón pequeño debe tener al menos 15 dientes, pero no es recomendable que el piñón grande tenga más de 120 dientes.
En este caso, se reducirá el número de dientes del piñón pequeño, pero incluso en este caso, recomendamos utilizar uno con 13 o más dientes.
Paso 7: Número impar de enlaces
Si hay un número impar de eslabones, intente evitar el uso Eslabón acodado tanto como sea posible y cambie la distancia entre centros para que sea un número par de eslabones.
Al utilizar Eslabón acodado de 1 paso de Cadena de rodillos RS o Eslabón acodado de 4 pasos de Cadena Super, tenga en cuenta una reducción en la capacidad de transmisión de potencia de acuerdo con las notas de cada tabla de ratio de kW.
Diagrama de selección simple
Cómo leer el diagrama (Figura 2)
(Ejemplo) Corrección kW = 7 kW, cadena hilo único
- 1. Cuando la velocidad de rotación de la rueda dentada pequeña es de 100 r/min
Observando kW de diseño = 7kW (eje vertical) y la velocidad de rotación (eje horizontal), la cadena es RS80 y la rueda dentada es más pequeña que 18T pero más grande que 13T, por lo que podemos determinar que se puede utilizar una rueda dentada con un tamaño de alrededor de 15T (15 dientes) en función de la posición de intersección. - 2. Cuando la velocidad de rotación de la rueda dentada pequeña es de 200 r/min
Utilizando el mismo método que en el ejemplo anterior, se determinaría que es menor que RS60-18T y mayor que RS60-13T. Tras realizar una selección aproximada con esta tabla, confírmela consultando la tabla de ratio de kW por número de cadena. - 3. Al utilizar Eslabón acodado de 1 paso o Eslabón acodado de 4 pasos de Cadena Super, permita una reducción en la capacidad de transmisión de potencia de acuerdo con las notas en cada tabla de ratio de kW.
Figura 2: Tabla de selección simple Cadena de rodillos RS
Figura 3. Diagrama de selección simple para Cadena RS-HT RS-HT
Figura 4 Diagrama de selección simple Cadena Super RS-SUP
Fig. 5. Tabla de selección simple Cadena de rodillos RS BS/DIN
Diagrama de selección simple
Cómo leer el diagrama (Figura 2)
(Ejemplo) Corrección kW = 7 kW, cadena hilo único
- 1. Cuando la velocidad de rotación de la rueda dentada pequeña es de 100 r/min
Observando kW de diseño = 7kW (eje vertical) y la velocidad de rotación (eje horizontal), la cadena es RS80 y la rueda dentada es más pequeña que 18T pero más grande que 13T, por lo que podemos determinar que se puede utilizar una rueda dentada con un tamaño de alrededor de 15T (15 dientes) en función de la posición de intersección. - 2. Cuando la velocidad de rotación de la rueda dentada pequeña es de 200 r/min
Utilizando el mismo método que en el ejemplo anterior, se determinaría que es menor que RS60-18T y mayor que RS60-13T. Tras realizar una selección aproximada con esta tabla, confírmela consultando la tabla de ratio de kW por número de cadena. - 3. Al utilizar Eslabón acodado de 1 paso o Eslabón acodado de 4 pasos de Cadena Super, permita una reducción en la capacidad de transmisión de potencia de acuerdo con las notas en cada tabla de ratio de kW.
Figura 2: Tabla de selección simple Cadena de rodillos RS
Figura 3. Diagrama de selección simple para Cadena RS-HT RS-HT
Figura 4 Diagrama de selección simple Cadena Super RS-SUP
Fig. 5. Tabla de selección simple Cadena de rodillos RS BS/DIN
Diagrama de selección simple
Cómo leer el diagrama (Figura 2)
(Ejemplo) Corrección kW = 7 kW, cadena hilo único
- 1. Cuando la velocidad de rotación de la rueda dentada pequeña es de 100 r/min
Observando kW de diseño = 7kW (eje vertical) y la velocidad de rotación (eje horizontal), la cadena es RS80 y la rueda dentada es más pequeña que 18T pero más grande que 13T, por lo que podemos determinar que se puede utilizar una rueda dentada con un tamaño de alrededor de 15T (15 dientes) en función de la posición de intersección. - 2. Cuando la velocidad de rotación de la rueda dentada pequeña es de 200 r/min
Utilizando el mismo método que en el ejemplo anterior, se determinaría que es menor que RS60-18T y mayor que RS60-13T. Tras realizar una selección aproximada con esta tabla, confírmela consultando la tabla de ratio de kW por número de cadena. - 3. Al utilizar Eslabón acodado de 1 paso o Eslabón acodado de 4 pasos de Cadena Super, permita una reducción en la capacidad de transmisión de potencia de acuerdo con las notas en cada tabla de ratio de kW.
Figura 2: Tabla de selección simple Cadena de rodillos RS
Figura 3. Diagrama de selección simple para Cadena RS-HT RS-HT
Figura 4 Diagrama de selección simple Cadena Super RS-SUP
Fig. 5. Tabla de selección simple Cadena de rodillos RS BS/DIN
Factor de servicio Ks
La capacidad de transmisión se basa en la condición de que la fluctuación de carga sea pequeña, por lo que los kW de transmisión se corrigen mediante Factor de servicio Ks en función del tamaño de la fluctuación de carga.
Factor de servicio Ks se determina en base a la Tabla 2, dependiendo del tipo de máquina y del motor principal.
Multiplique los kW transmitidos por Factor de servicio para encontrar kW de diseño.
| Tipo de choque | Ejemplos de máquinas utilizadas | Tipo de motor | ||
|---|---|---|---|---|
| motor turbina |
motor de combustión interna | |||
| Acoplamiento de fluido Con |
Acoplamiento de fluido ninguno |
|||
| Transmisión suave | Transportadores de banda y transportadores de cadena con fluctuaciones de carga mínimas Bombas centrífugas, sopladores centrífugos, maquinaria textil en general, Maquinaria general con poca fluctuación de carga |
1.0 | 1.0 | 1.2 |
| Un poco de shock Transmisión de acompañamiento |
Compresores centrífugos, unidades de propulsión marina, transportadores con ligeras fluctuaciones de carga, Hornos automáticos, secadores, trituradoras, máquinas herramienta en general, compresores, Maquinaria de construcción en general, maquinaria para la fabricación de papel en general |
1.3 | 1.2 | 1.4 |
| Un gran shock Transmisión de acompañamiento |
Prensas, trituradoras, maquinaria de construcción y minería, máquinas vibratorias, Perforadoras de pozos petrolíferos, mezcladoras de caucho, rodillos, pistolas de rodillos, Maquinaria general sujeta a cargas inversas o de choque |
1.5 | 1.4 | 1.7 |
Ejemplo de selección utilizando el método de selección general
Paso 1: Requisitos de selección
- Máquina utilizada: Mezcladora
- Tipo de impacto: Choque moderado
- Tipo de motor principal: Motor
- Potencia nominal: 11kW 1800 r/min
- Eje de alta velocidad: Diámetro del orificio del eje Φ45 90 r/min
- Eje de baja velocidad: Diámetro del orificio del eje Φ60 30 r/min
- Distancia entre centros: 350 mm
- Otros: Espacio entre ejes: 700 mm
Paso 2: Determinar Factor de servicio
Factor de servicio la Tabla 2, Factor de servicio Ks = 1,3
| Tipo de choque | Ejemplos de máquinas utilizadas | Tipo de motor | ||
|---|---|---|---|---|
| motor turbina |
motor de combustión interna | |||
| Acoplamiento de fluido Con |
Acoplamiento de fluido ninguno |
|||
| Transmisión suave | Transportadores de banda y transportadores de cadena con fluctuaciones de carga mínimas Bombas centrífugas, sopladores centrífugos, maquinaria textil en general, Maquinaria general con poca fluctuación de carga |
1.0 | 1.0 | 1.2 |
| Un poco de shock Transmisión de acompañamiento |
Compresores centrífugos, unidades de propulsión marina, transportadores con ligeras fluctuaciones de carga, Hornos automáticos, secadores, trituradoras, máquinas herramienta en general, compresores, Maquinaria de construcción en general, maquinaria para la fabricación de papel en general |
1.3 | 1.2 | 1.4 |
| Un gran shock Transmisión de acompañamiento |
Prensas, trituradoras, maquinaria de construcción y minería, máquinas vibratorias, Perforadoras de pozos petrolíferos, mezcladoras de caucho, rodillos, pistolas de rodillos, Maquinaria general sujeta a cargas inversas o de choque |
1.5 | 1.4 | 1.7 |
Paso 3: Determinar kW de diseño
kW de diseño = 11 kW x 1,3 = 14,3 kW
Pasos 4 y 5: Selección de la cadena y el número de dientes del piñón.
Con base en la velocidad de rotación del eje de alta velocidad de 90 r/min y kW de diseño (14,3 kW), calcule el número de cadena y el número de dientes en la rueda dentada pequeña.
- (1) Utilizando la tabla de selección simple (aquí) y tabla de ratio de kW, se puede determinar 17T para RS100-1.
La relación de velocidad es 1/3, por lo que el número de dientes requerido es 17T y 51T para el RS100.
Sin embargo, el diámetro exterior de los piñones es Φ189 para 17T y Φ534 para 51T, lo cual no es adecuado ya que no cabe en el espacio requerido.
Dado que 189 + 534 > 700 - (2) Entonces, cuando observamos cadenas múltiples hebras,
Para una configuración de dos filas, se requieren RS80-2 de 19T y 57T, con diámetros exteriores de piñón de Φ167 y Φ476, que están dentro de las limitaciones de espacio.
Consulte la capacidad de transmisión 19T de este RS80-2 en la tabla de ratio de kW RS80.
Cuando la rueda dentada pequeña tiene 19 dientes, la potencia transmitida es de 5,06 kW a 50 r/min y de 9,44 kW a 100 r/min, por lo que se realizan cálculos proporcionales utilizando la diferencia entre estos valores. La potencia transmitida a r/min es de 8,56 kW. - (3) Estos 8,56 kW corresponden a la capacidad de transmisión de potencia de hilo único. La capacidad de transmisión de potencia de la cadena de doble filamento prevista se calcula multiplicándola por factor de múltiples hebras que figura en la Tabla 1.
8,56 kW x 1,7 = 14,6 kW×(Puedes moverlo arrastrándolo)factor de múltiples hebras
No cabe esperar que la capacidad de transmisión de potencia de múltiples hebras sea número de hilos de la de hebra única / cadena simple, porque la carga en cada rodete de la cadena no se distribuye de forma uniforme.
Por lo tanto, la capacidad de transmisión de potencia de múltiples hebras se calcula multiplicando la capacidad de transmisión de potencia de hilo único por factor de múltiples hebras.
Tabla 1 factor de múltiples hebras número de hilos hebras de la cadena de rodillos factor de múltiples hebras 2 filas 1.7 3 filas 2.5 4 filas 3.3 5 filas 3.9 6 filas 4.6 - (4) Esta capacidad de transmisión de 14,6 kW satisface kW de diseño (14,3 kW).
Paso 6. Comprobar el diámetro del orificio del eje
Compruebe el diámetro del orificio del eje en la tabla de dimensiones. El diámetro máximo del orificio del eje para RS80-2-19T es Φ66, por lo que puede utilizarse para el diámetro requerido de Φ45.
El diámetro máximo del orificio del eje del RS80-2-57T es Φ89, por lo que se puede utilizar Φ60.
Paso 7: Determinar la distancia del centro
Si la distancia entre centros es de 350 mm,(167 + 476)2 < 350 caben en el espacio solicitado.
El número de enlaces se calcula utilizando la fórmula
Al utilizar una transmisión de bobinado de dos ejes
- (1) Cuando la distancia entre centros y el número de dientes de ambos piñones están fijos
L = Z + Z' 2 + 2C + Z - Z' 6.28 2 C
- (2) Cuando el número de eslabones y dientes de la cadena es fijoC = 1 8 2L - Z - Z' + (2L - Z - Z')2 - 8 9.86 (Z - Z')2Cualquier parte fraccionaria (parte decimal) del valor L calculado se redondeará y se contará como un enlace, incluso si es pequeña.
Si hay un número impar de eslabones, se debe utilizar Eslabón acodado, pero si es posible, cambie el número de dientes de la rueda dentada o la distancia entre centros para que sea un número par de eslabones.
- L: Longitud de la cadena (número de eslabones)
- Z: Número de dientes del piñón grande
- Z': Número de dientes del piñón pequeño
- C: Distancia entre centros expresada en número de enlaces
L = 57 + 192 + 2 × 35025.4 + 57 - 196.28235025.4 = 68.2
Para que sea un número par de enlaces, redondee a 70 enlaces.
Paso 8. Comprobar el tipo de lubricación
La rueda dentada pequeña es RS80-2-19T y tiene una velocidad de rotación de 90 r/min, por lo que, según tabla de ratio de kW, se requiere lubricación por goteo.
Nota: En relación con la selección de cadenas de rodillos para aplicaciones de suspensión y accionamiento de carros.
Al utilizar un contrapeso, se supone que la capacidad del motor se reducirá y solo aumentará la capacidad de frenado.
En este caso, para los indicados carga máxima admisible, seleccione también la cadena mediante el método de selección tensión admisible y seleccione la cadena de rodillos con mayor margen.
Consulte también la fórmula utilizada para la selección de la cadena (aquí).
